欢迎来到加密多
服务热线:010-88851786
大直径盾构隧道内部结构同步施工技术
 随着大盾构技术的日益成熟,穿江越河隧道越来越多的采用直径断面。为充分利用区间内部空间,盾构内部结构设置也愈发成熟。受工期等条件限制,盾构内部烟道板、中隔墙等内部结构设置进一步增加了隧道施工组织的难度,盾构正常掘进的同时,进行内部结构同步施工成为必然趋势。单洞双线盾构隧道的同步施工相比来说更加复杂,施工任务更加繁重。
  一、洞内同步施工组织
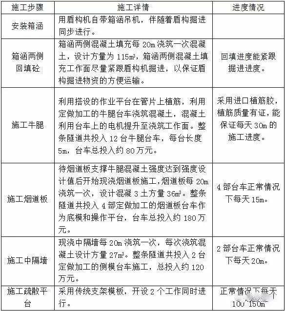
  南京地铁10号线中间风井-江心洲站区间为单洞双线过江泥水盾构隧道,全长3.6km,线路总体呈先下坡后上坡的趋势,线路最大坡度28‰。洞内运输采用无轨运输方式,内部结构施工采用同步施工工艺。同步施工包括预制箱涵安装、现浇牛腿、现浇烟道板、现浇中隔墙及现浇疏散平台。隧道横断面见图1。同步施工内容较为单一,但总工程量大,工程同步施工基本情况见表1。

表1 同步施工的流程及施工情况

 

图1 隧道衬砌结构横断面

  二、同步施工经验总结
  2.1盾构掘进与同步施工的相互影响
  中间风井—江心洲站盾构区间地质水文条件复杂、长距离一次穿越长江,风险大,工期紧,同步施工坚持优先保证盾构正常掘进的前提下进行。两者之间的相互影响因素:(1)箱涵两侧回填时,运输混凝土车辆占用盾构掘进材料的运输路线,箱涵回填进度的快慢也直接影响到盾构掘进材料的运输。箱涵回填施工快,则能在隧道内提供更广阔的路面,方便洞内车辆会车,提高盾构掘进材料的供应效率。(2)由于盾构掘进距离长,在洞内布置了2台泥浆接力泵,致使中隔墙台车无法通过;烟道板台车针对泥浆接力泵的阻碍情况,采用了变换支腿的方式得以顺利通过。(3)盾构姿态控制的好坏对同步施工有较大影响。如盾构隧道轴线高程偏差过大导致牛腿、烟道板标高发生变化,牛腿、烟道板台车重新改造等;水平方向的偏差过大主要体现在实际线路中心线与结构中心线不一致,需重新调线。
  2.2同步施工难度不断增加
  同步施工按照箱涵两侧回填、牛腿、烟道板、中隔墙、疏散平台的顺序依次进行,在洞内开设多个工作面同时进行。随着线路增长和施工工作面的增加,同步施工原材料运输效率成为制约施工进度的主要问题,尤其是中隔墙施工后洞内车辆无法调头,大大降低了材料的运输效率。
  2.3模板台车问题
  洞通后,烟道板、中隔墙成为制约工期的关键。经过统筹安排,决定采用定型制作的模板台车、在洞内分流水施工,达到快速施工的目的。现场台车示意图及使用情况见表2。

表2 台车示意图及使用情况

  三、同步施工组织的几点思考
  3.1中隔墙施工
  本工程中隔墙高度5.21m,实际施工分三次浇筑,第一次浇筑600mm×300mm的矩形基础,第二次浇至矩形基础以上0.5m,第三次利用模板台车浇筑剩余部分。
  中隔墙浇筑亦可以采用传统木模+对拉螺杆的方式,第一次浇筑至疏散平台顶面,第二次浇筑剩余部分。由于中隔墙台车的笨重,投入合模、拆模、加固的人工数量跟传统支架模板投入的人工数量相差无几,两者采用传统支架模板的优势主要在于隧道两侧均可以通车可以提高运输效率,至于采取哪种方法更核算还要经过成本部门仔细的施工成本分析。
  3.2设计方案的优化
  原烟道板设计宽度8.36m,中隔墙厚度300mm,烟道板采用整体现浇设计方案。若设计把中隔墙与烟道板连接处的截面放大,烟道板改为预制(预制宽度为4.18m)。施工工序改为先浇筑中隔墙后吊装安装预制烟道板亦是可行的。
  3.3运输方式
  本工程洞内运输方式采用无轨运输的方式。由于随着中隔墙施工长度的增加,洞内所有运输车辆均只能在一侧通行(大门架一侧),并产生会车问题,所以中隔墙施工主要安排在盾构机成功突破所有重大风险源以后开展。在内部结构施工和盾构掘进同步进行的条件下,采用无轨运输是成功的。然而采用无轨运输无污染且会大大加快本工程牛腿、中隔墙的浇筑速度,当施工方案和施工内容发生变化时,采用无轨运输也具有可行性。
  四、结语
  在结构复杂、运输空间极为有限的隧道内实现快速施工是同步施工的最大难点。整个同步施工方案部署是盾构隧道直径大小、线路长短、工期要求等综合因素决定,注重盾构施工进度的同时,要尽量为同步施工提供便利,从而保证总体施工工期。
  另外,同步施工过程中遇到因盾构姿态偏差而产生的结构标高、线路中心线等的偏差,要及时根据结构限界要求进行调整,保证隧道的施工功能。